查看: 54782|回复: 258

唯有魔力「女人花」公会 群贴

   火... [复制链接]

苍之风云

27

主题

332

回帖

4

精华

傻小蔓

慈善家勋章

sara 发表于 2016-1-12 16:39:23 | 显示全部楼层 |阅读模式

唯有论坛启用QQ注册,使用QQ就可以登陆论坛,享用更多功能,让你轻松玩转论坛。

您需要 登录 才可以下载或查看,没有账号?论坛注册

×
本帖最后由 sara 于 2017-8-11 22:55 编辑
〓☆〓感谢贴〓☆〓


女人花公会视频(附加自制群歌):http://v.youku.com/v_show/id_XMTU2NDkyMzgwMA==.html


本群创建于2015年4月,作为一个唯有魔力怀旧区的新群,在群内成员和管理的大力支持下,已经初现规模。
在这近一年的时间中,从最早只有10几个人,发展到现在近1000人,平均每天在线人数达到500左右。
有此成就自然离不开群内各位管理的大力支持和群成员们的积极配合。

俗话说,无规矩不成方圆。随着人数的增多,管理们也逐步讨论设立了一些群规,便于管理。



入群须知:

    进群请先按马甲格式修改群名片。
         女性头衔:女人花﹏xxx
         男性头衔:男闺蜜﹏xxx
(管理无义务帮忙修改,会做三次提醒,并有相应记录,提醒后仍不改名片者将定期清理,请见谅)。
(ps:女性玩家可自愿自爆①游戏人物截图②生活自拍照发给管理小蔓Q:
,管理小蔓绝对不会擅自公开照片,参与自爆的妹纸均可领取可爱散步宠物一只)。
女人花自爆.png

QQ图片20160112154310.png




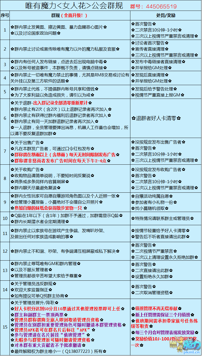
群内规则:

群规.png


群内福利:

1、送新人随机数据宠物:
改僵(10D内)/水龙(5D内)/螳螂(5D内)
(每人QQ限领1只,游戏ID为女人花头衔,开几个号送几只)。
2、凡游戏开家族号头衔“女人花﹏XXX”免费带练到20级,包办123转任务流程,(男女均可)。
家族号享受礼包待遇:20级-50级-80级-100级-120级+免费治疗

(按家族号数量发放,仅限轻装战斗系,重装暂无礼包可双倍累计好人卡,好人卡详情请查看家族贴)。


女人花礼包.png

3、凡群成员均享受,带过熊男、带过路霸。
4、群成员找管理小蔓,可提供半价带内心、鉴定、修理、带沙滩传送等服务。
5、由于群内人多,由管理小蔓一人承担福利发放,所以单Q小蔓请在5句话内说明来意需求。
6、群称谓在小草以上免费带2转、UD。(仅限战斗系)
7、群称谓在风云以上免费带3转(仅限战斗系)
8、群称谓在慈雨以上免费带小P(仅限战斗系)
9、群内开放好人卡项目,详情请查看群公告或点击好人卡链接

10、群内不定期举办新活动,例如:家族号捉迷藏,群内魔力知识竞答赛,pk赛等等,详情见群公告。

11、群内长期活动如下:
①好人卡活动(具体好人卡可以兑换什么请看家族贴)

好人卡获得.png


②群商铺活动:(具体群商铺明细请看家族贴)

由于群内对于发布出售广告有限制,
为了更好的方便大家随时可以买到称心如意的宝贝,
也为了商人不在为卖不出去东西所烦恼,所以开发群商铺活动,
本活动由管理小蔓或柒月末负责统一收购及出售
管理小蔓Q:2192136724

群商铺.png


群相册1.png


群相册2.png


群相册3.png


群相册4.png

女人花群的合影留念:



QQ图片20160112161352.jpg
QQ图片20160112161409.jpg
QQ图片20160112161416.jpg
QQ图片20160112161426.png
QQ图片20160112161435.jpg
QQ图片20160112161447.jpg
QQ图片20160112161654.jpg

女人花群的福利小游戏


QQ图片20160112161630.png
QQ图片20160112161632.png

感谢群内成员及各管理的大力支持

QQ图片20160112161709.png
QQ图片20160112161713.jpg
QQ图片20160112161716.jpg


在这两年中,女人花家族经历了很多事情,但压力使我们更加具有拼搏的精神,更加的凝聚。
无论外界如何的评论,甚至出言诋毁。
但当我看到群内一个个成员满意的回复,支持的评论。
我都深深的感到时间并没有白白浪费。
2017年8月11日女人花工会管理全面升级。
也祝愿唯有魔力能够持续稳定下去。

感谢一直以来支持我,陪伴我的好友们。
是你们给了我继续好好玩下去的动力。
我也会继续努力维持女人花群,来回馈大家。


群内回复群贴均有好人卡累计哦...请留下您的QQ号方便小蔓统计,回帖格式:
回帖格式.png

再次感恩大家对女人花支持与鼓励!

评分

参与人数 10声望值 +16 银币 +30 +48 收起 理由
水貨專賣 + 2 赞一个!
lhx113388579 + 2 赞一个!
lijiayi1 + 5
青春献给小酒桌 + 1 赞一个!
祸祸 + 5 支持!
无聊の水晶 + 10 + 10 支持!
萌萌 + 1 赞一个!
萌新小西 + 10 加油!
柒月末灬回忆 + 8 + 8 + 8 加油!
小迷糊。 + 8 + 8 + 8 赞一个!

查看全部评分

苍之风云

27

主题

332

回帖

4

精华

傻小蔓

慈善家勋章

 楼主| sara 发表于 2016-1-14 18:08:59 | 显示全部楼层
没有留群内名称或者QQ号的,

我不知道你是群里哪位,

或者你截图单Q我下或者编辑下回贴添加说你的QQ号,

便于我统计,

感谢所有支持怀旧唯有魔力女人花群的玩家以及关注本贴的人,

真心的谢谢了,

小蔓无畏流言蜚语,

做好自己的事,

只要是对唯有有利,对女人花群有意,

小蔓都会义不容辞,

原因只有一个,

为了10年前魔力宝贝当年的那个梦,

我爱魔力,

就这么简单!

附送一首本人录的我爱唯有魔力的歌曲


歌词:

雨打着窗台我想起了他
我和你哪年一起玩得半
你还记得吗
快乐在唯有魔力发芽

曾经的你附在我的耳鬓
你告诉我说唯有魔力不变
魔力里遇见很多游戏情节来体验 哦
你不要每天对宠物一直叫
你要为我变成个大传教
做一个人见人爱的小治疗好不好
你每天带着宠物他跑啊跑
把所有烦恼和忧愁全部忘掉
乖乖的 让魔力变成永恒不忘掉
老公老公这个什么呀 我想要
这是独有的石器宠了啦
老公老公这个是什么呀 我也想要
额 这个是忍者变身了啦



我要说一句 收起回复
回复

使用道具 举报

苍之风云

27

主题

332

回帖

4

精华

傻小蔓

慈善家勋章

 楼主| sara 发表于 2016-1-17 15:12:25 | 显示全部楼层
本帖最后由 sara 于 2017-8-11 20:57 编辑
女人花群于2016年1月17日正式升级为2000人群


2000人群.png
2000人群02.png
2000人群03.png
2000人群04.png
2000人群05.png


女人花好人卡活动链接:女人花好人卡活动


女人花寄售活动链接:女人花寄售活动

女人花拍卖会活动链接:女人花拍卖会活动












我要说一句 收起回复
回复

使用道具 举报

苍之风云

27

主题

332

回帖

4

精华

傻小蔓

慈善家勋章

 楼主| sara 发表于 2016-2-8 03:02:41 | 显示全部楼层
本帖最后由 sara 于 2016-9-10 03:00 编辑
女人花首届单P赛已经圆满落幕,

感谢所有人对这次活动的支持,再次新春之际,

女人花所有成员

祝福唯有魔力永远经典,猴年大吉!

下面,

让我们一起

缅怀下此次Pk赛留给我们的每一个瞬间,

附加女人花首届单P赛

冠军争霸赛

女人花岚VS女人花﹏萌帅搁的比赛的精彩视频!

比赛合影001.jpg 比赛合影006.png





以下是所有比赛对战表

16强分组.png



16强阵容.png



5-8名对战脑图.png



决赛.png



以下是奖励发放



8强名次图.png



特别鸣谢


特别鸣谢.png


以下是比赛经费支出情况


奖金支出明细.png


感谢所有人的支持与鼓励

请大家提前做好准备

迎接下届

女人花团P赛





我要说一句 收起回复
回复

使用道具 举报

荣誉会员

446

主题

1万

回帖

28

精华

Frailty, thy name is woman!

白羊座A版金牛座A版双子座A版巨蟹座A版狮子座A版处女座A版天秤座A版天蝎座A版射手座A版摩羯座A版水瓶座A版双鱼座A版白羊座B版金牛座B版双子座B版巨蟹座B版狮子座B版处女座B版天秤座B版天蝎座B版射手座B版摩羯座B版水瓶座B版双鱼座B版鼠牛虎兔龙蛇马羊猴鸡狗猪终身成就奖优秀斑竹奖(终身)宣传大使奖(终身)金点子奖(终身)原创先锋奖(终身)贴图大师奖(终身)新人进步奖(终身)幽默大师奖(终身)慈善家勋章灌水天才奖(终身)社区居民

无聊の水晶 发表于 2016-1-12 16:41:12 | 显示全部楼层
本帖最后由 君醉丶空留城 于 2016-1-13 11:21 编辑

特色区:水晶丶恋心怀旧区:男人叶﹏水晶
祝女人花群越办越好,沙发位支持
我要说一句 收起回复
回复

使用道具 举报

摇曳的金星

119

主题

1550

回帖

2

精华

羊天秤座A版天秤座B版射手座A版射手座B版鸡蛇龙猪鼠牛虎社区居民

啪啪啪 发表于 2016-1-12 16:42:39 | 显示全部楼层
沙发~~好人卡+10000
我要说一句 收起回复
回复

使用道具 举报

唯有养老院

394

主题

1890

回帖

7

精华
维纳斯de泪 发表于 2016-1-12 16:44:28 | 显示全部楼层
支持~话说为啥合影了没有我
我要说一句 收起回复
回复

使用道具 举报

呢喃的歌声

2

主题

13

回帖

0

精华
翔子 发表于 2016-1-12 16:46:15 | 显示全部楼层
顶一下,点个赞~祝女人花越办越好
我要说一句 收起回复
回复

使用道具 举报

荣誉会员

446

主题

1万

回帖

28

精华

Frailty, thy name is woman!

白羊座A版金牛座A版双子座A版巨蟹座A版狮子座A版处女座A版天秤座A版天蝎座A版射手座A版摩羯座A版水瓶座A版双鱼座A版白羊座B版金牛座B版双子座B版巨蟹座B版狮子座B版处女座B版天秤座B版天蝎座B版射手座B版摩羯座B版水瓶座B版双鱼座B版鼠牛虎兔龙蛇马羊猴鸡狗猪终身成就奖优秀斑竹奖(终身)宣传大使奖(终身)金点子奖(终身)原创先锋奖(终身)贴图大师奖(终身)新人进步奖(终身)幽默大师奖(终身)慈善家勋章灌水天才奖(终身)社区居民

无聊の水晶 发表于 2016-1-12 16:47:05 | 显示全部楼层
维纳斯de泪 发表于 2016-1-12 16:44
支持~话说为啥合影了没有我

你不是号称afk半年么
我要说一句 收起回复
回复

使用道具 举报

荣誉会员

446

主题

1万

回帖

28

精华

Frailty, thy name is woman!

白羊座A版金牛座A版双子座A版巨蟹座A版狮子座A版处女座A版天秤座A版天蝎座A版射手座A版摩羯座A版水瓶座A版双鱼座A版白羊座B版金牛座B版双子座B版巨蟹座B版狮子座B版处女座B版天秤座B版天蝎座B版射手座B版摩羯座B版水瓶座B版双鱼座B版鼠牛虎兔龙蛇马羊猴鸡狗猪终身成就奖优秀斑竹奖(终身)宣传大使奖(终身)金点子奖(终身)原创先锋奖(终身)贴图大师奖(终身)新人进步奖(终身)幽默大师奖(终身)慈善家勋章灌水天才奖(终身)社区居民

无聊の水晶 发表于 2016-1-12 16:47:26 | 显示全部楼层
啪啪啪 发表于 2016-1-12 16:42
沙发~~好人卡+10000

我同意沙发+1w
我要说一句 收起回复
回复

使用道具 举报

路旁的落叶

0

主题

2

回帖

0

精华
邪魔 发表于 2016-1-12 16:47:51 | 显示全部楼层

评分

参与人数 1声望值 -10 收起 理由
未末 -10 纯表情

查看全部评分

我要说一句 收起回复
回复

使用道具 举报

呢喃的歌声

3

主题

15

回帖

0

精华

慈善家勋章社区居民

萌小君 发表于 2016-1-12 16:48:15 | 显示全部楼层
支持一下 祝群里的各位2016年顺顺利利
我要说一句 收起回复
回复

使用道具 举报

呢喃的歌声

7

主题

10

回帖

0

精华

社区居民

坏宝 发表于 2016-1-12 16:49:12 | 显示全部楼层
本帖最后由 坏宝 于 2016-1-14 15:46 编辑

..............................................................................................................................................................

评分

参与人数 1声望值 -10 收起 理由
未末 -10 纯表情,请尽快修改

查看全部评分

我要说一句 收起回复
回复

使用道具 举报

您需要登录后才可以回帖 登录 | 论坛注册

本版积分规则

Archiver|手机版|小黑屋|唯有魔力 |网站地图

Powered by Discuz! X3.5

© 2001-2013 Comsenz Inc. DesignSingcere!

GMT+8, 2026-4-3 19:02 , Processed in 1.059994 second(s), 70 queries .